为提高大学生心理素质、增进学生的身心健康,为全校学生提供更加精准的心理健康服务,AV大平台
大力发挥课堂主渠道作用,组建“大学生心理健康”课程教学团队,定期召开课程教研活动,稳步提升课堂的教学质量。
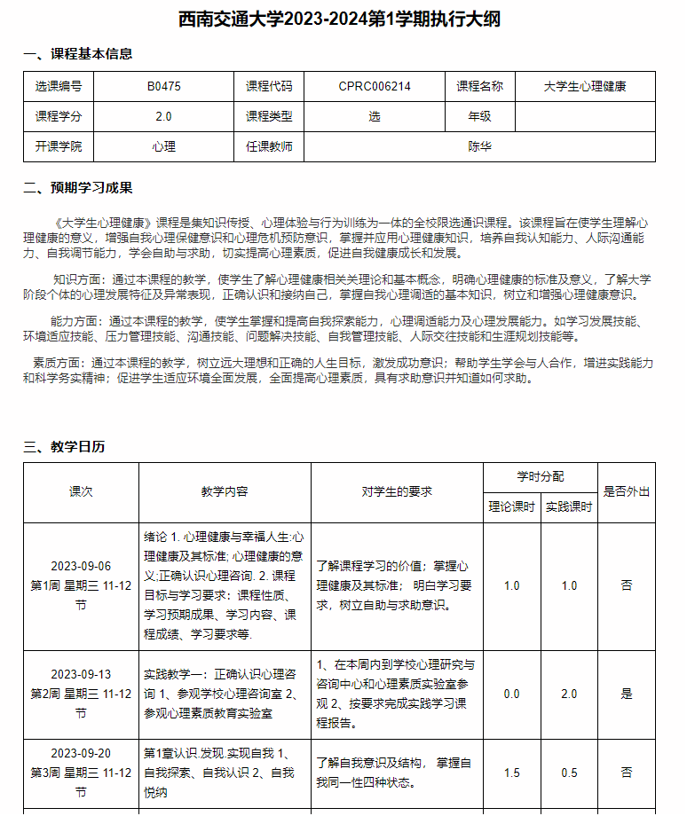
在开学伊始,课程负责人陈华教授通过线上会议的形式,和课任教师一起研讨课程的教学大纲、实践教学环节以及期末考核的形式与要求。

在教学过程中,结合中心的心理健康教育工作,积极开展课程实践教学。根据教学安排,19个教学班分别在第3-4周、第7-8周开展参观心理咨询室、心理健康教育实验室以及寝室同学交往“小故事”的微视频拍摄。

在本学期的课堂上,不少老师反馈,教学澄清了很多大学生对心理健康的认识误区。改变了一些大学生“自己是局外人”的态度,“心理压力都可以自我调节,没有必要去心理咨询室”,“心理咨询解决不了什么问题,没有用”,“去了心理咨询室就是有病的”等等,起到了科学传播知识、增加心理调适技能的作用。在课堂教学中,老师们也积极介绍今年“9.25(久爱我)”大学新生心理健康节系列活动。


针对目前在课程教学中存在的问题和挑战,课程教学团队将会持续组织开展教学教发改革和尝试,积极组织开展内容丰富、形式多样、参与性强的心理健康教育活动,让教学真正吸引学生,在教学中浸润学生,增强学生的心理健康素养。